英国威廉集团  
 学院首页  威廉概况  师资队伍  学院新闻  教学工作  科研工作  党群工作  威廉希尔  公告公示  小T面对面(名师校友访谈)  文件制度 
 
 
学院新闻
 学院首页 
 威廉概况 
 师资队伍 
 学院新闻 
 教学工作 
 科研工作 
 党群工作 
 威廉希尔 
 公告公示 
 小T面对面(名师校友访谈) 
 文件制度 
 
当前位置: 学院首页>>学院新闻>>正文

威廉williamhill统计建模校赛成绩及入围省赛名单公布

发布日期:2025-05-20   作者:马彦瑞   点击:[]

威廉williamhill统计建模校赛成绩及入围省赛名单公布

各有关参赛队伍:

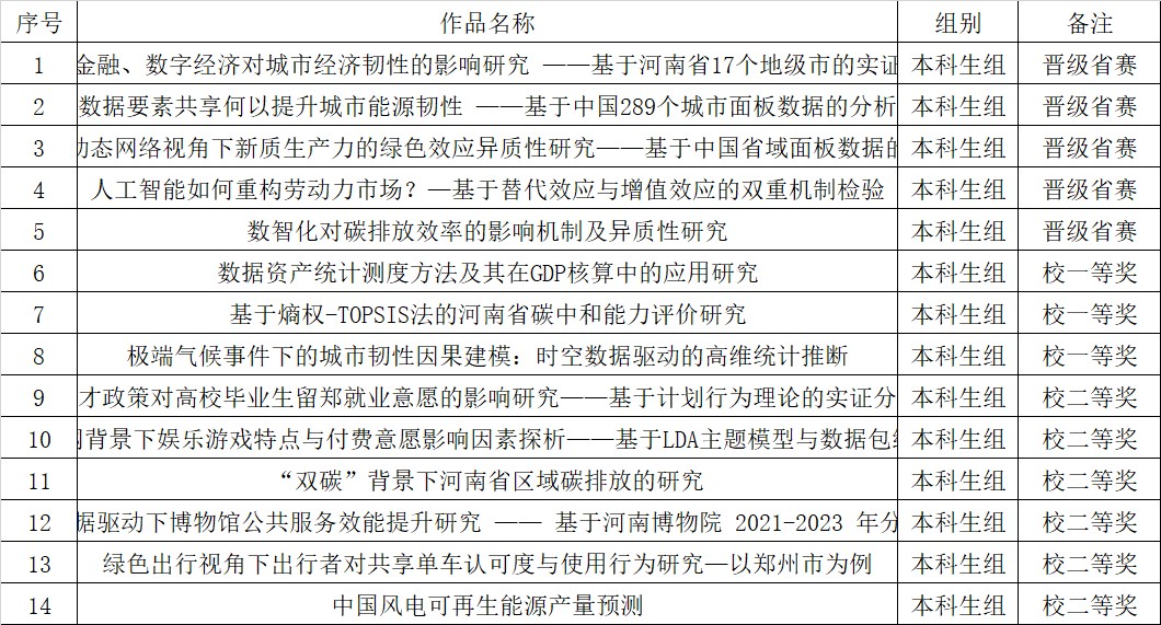
2025年(第十一届)全国大学生统计建模大赛自2月开赛以来,共29支队伍提交论文参赛。经过匿名评审,共17支队伍入围省赛,其中本科生组5支,研究生组12支。

现公布校赛成绩及入围省赛名单。


河南财经政法大学经济学部英国威廉集团        

初审:陈鑫鹏  复审:刘方  终审:彭尚先




上一条:英国威廉集团举办庆“六一”亲子活动 下一条:北京师范大学王亚菲教授应邀为我院讲学

关闭

 

版权所有:英国·威廉希尔williamhill(VIP认证-中文)官方网站-Official Website      地址:郑东新区金水东路180号